2024年开始实施消费品以旧换新,使用1500亿元超长期特别国债资金予以支持聚创优配,2025年资金规模增加至3000亿元,支持的消费品范围也有所扩大。
从政策拉动效果看,2024年以旧换新带动汽车、家电、家装、电动自行车等销售额超过1.3万亿元;今年上半年,1620亿元中央资金带动汽车、家电、手机等数码产品、家装、电动自行车等销售额超过1.6万亿元。
进一步思考,假设上述商品没有获得以旧换新补贴,其销售额将为多少?有补贴和没有补贴之间的销售额之差,才是以旧换新的真实贡献。当然,由于数据获取存在难度,只能大致估算。
本文将分析以旧换新对于拉动消费的具体影响,并尝试提出优化建议。
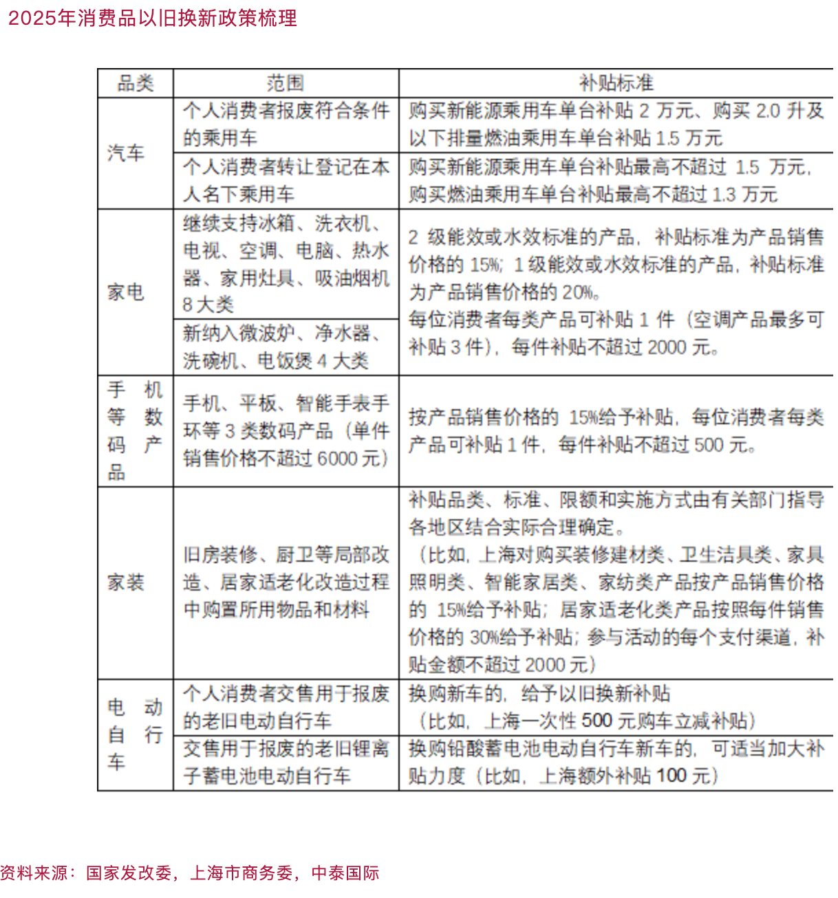
2025年以旧换新种类及补贴额
根据《关于2025年加力扩围实施大规模设备更新和消费品以旧换新政策的通知》,扩围支持消费品以旧换新主要包括五大品类,其中国四排放汽车报废更新、手机等数码产品购新等为今年扩围支持的消费品。

根据商务部数据,今年上半年1620亿元中央补贴带动销售额超1.6万亿元。由于中央和地方的补贴资金约为9:1,上半年中央资金加上地方配套资金合计补贴为1800亿元以上。
根据2024年补贴申请量、带动销售额推算今年上半年带动的五大品类具体销售额(今年公布了前5个月或上半年的补贴申请量,仅电动自行车公布了带动销售额),带动的销售额中汽车消费占比最高。

根据每类商品的补贴标准,估算出每种品类的补贴金额上限。顶格估算的补贴合计2334亿元,高于上半年央地合计的补贴1800亿元,可能有以下原因:
(1)实际补贴申领低于顶格金额聚创优配,汽车置换、手机、平板及手环的补贴估算略高,比如,售价2000~4000元、4000~6000元手机销售量同比分别增长13%、43%,根据手机补贴15%、上限500元倒算,可充分按比例享受补贴的手机金额上限仅为3333元。
(2)家装等品类还有领取渠道、领取数量上限等限制,且不同地方政策略有差异。
(3)用2024年数据推算2025年上半年数据存在误差,已于2024年更新的耐用消费品短期不会再更新,2025年新纳入的家电品类可能导致整体结构变化。
(4)根据前5个月数据推算上半年数据可能存在高估,6月份一些省份出现补贴“断档”。
(5)政策文件中 “若某地区用完中央下达的消费品以旧换新资金额度,则超出部分由该地区通过地方资金支持,中央不再负担”,若地方提供超出部分资金支持,则实际补贴总金额可能高于1800亿元。

以旧换新乘数效应有多大
以旧换新带动消费增长,上半年,社会消费品零售总额累计增长5%,增速较一季度提高0.4个百分点,较去年同期提高1.3个百分点。限额以上单位家用电器和音像器材类、文化办公用品类、通讯器材类、家具类商品零售额同比分别增长30.7%、25.4%、24.1%、22.9%。

上半年最终消费对经济增长的贡献率达52%,其中二季度贡献率为52.3%,较一季度提高0.6个百分点,较去年同期提高4.4个百分点。消费对经济发展的基础性作用进一步显现,以旧换新政策带动消费增长,也对优化经济结构有积极作用。
不过,上半年社会消费品零售总额245458亿元,比去年同期增加3150亿元,以旧换新若以基准补贴1800亿元和顶格补贴2334亿元两种情形计算,则分别对社零总额的贡献为0.74%和0.96%。与社零上半年增长1.3%相比,乘数效应似乎不大。

从补贴比例看,五大类以旧换新商品补贴比例均在10%~20%左右(最高30%的补贴比例仅针对适老化改造)。根据申请补贴的数量和带动的销售额推算享受补贴的商品单价,再结合补贴标准,可以估算出补贴比例。

从补贴拉动的销售额净增量看,单价低的商品拉动作用更好。使用2024年上半年实际数据、2024年上半年实际数据及实际同比增长两种方法估算没有补贴情况下的零售规模,与2025年上半年实际零售规模的差额即为补贴拉动的零售额净增量。可以看到:
(1)2024上半年乘用车销量993万辆,2025上半年乘用车销量1022万辆,但以旧换新补贴约412万~494万份,购车意愿与补贴的重合度高,补贴仅带动约100万辆的汽车销量净增。
(2)补贴对家电、手机、平板、电动自行车的销售促进作用更加明显,比如714亿~926亿元家电补贴就可带动1240亿~1380亿元家电零售额净增;又比如,以旧换新方式销售电动自行车月均环比增长113.5%,以旧换新售出电动自行车总额是2024年的6.6倍。

从上述数据来看,以旧换新对乘用车的补贴投入额较大,但带来的净增加销售额可能不大,即投入产出比不高。这是需要思考的地方,即下一阶段应该选择什么价格区间的商品,其乘数效应更高。
此外,从享受补贴的人次来看,今年上半年共有2.8亿人次享受以旧换新补贴,考虑到一人可能多次享受补贴,实际享受补贴额人数小于2.8亿人,估计总人口的10%~15%享受到了补贴。由于补贴总金额有限,补贴商品单价越高,享受补贴人群越集中,即可能集中于占总人口40%的中高收入群体内,商品购买的金额门槛也越高,不利于政策的公平可及性和普惠性。
以旧换新政策的优化建议
一是进一步扩大以旧换新补贴规模。考虑到2024年以旧换新政策带动9~12月社零较快增长抬高了基数,为了保持今年四季度消费平稳增长,可视情进一步增加以旧换新补贴规模。由于上半年以旧换新补贴资金使用较快,为了应对下半年可能出现的资金不足,一些地方已经开始调整补贴政策。
比如,贵州自8月1日起,降低汽车置换更新补贴标准(购买新能源乘用车补贴16%→10%,燃油车15%→9%),家电以旧换新、数码购新实行限额限时发放补贴券,先到先得,领完即止。
8月5日起,广西恢复线下门店核销,停止线上平台核销,且每日资金额度有限,家电以旧换新400万元/日、3C数码购新100万元/日、电动自行车以旧换新30万元/日、家装厨卫“焕新”70万元/日,资金额度用完当日活动即止。这些调整可能会对下半年政策拉动消费的效果产生影响。
二是建议将以旧换新品类从耐用消费品扩大到必需品、从商品消费扩大到服务消费等。这样做的好处在于,从主要让中高收入阶层受益,转向让中低收入阶层受益,扩大补贴受益的人数。降低补贴商品的单价也将有助于进一步激发居民新增消费行为,更好发挥补贴对消费净增的拉动作用。
三是从系统思维角度看,以旧换新不仅对纳入补贴的消费品有直接拉动作用,也对整体消费有间接拉动作用。比如,买车后会进一步进行车内装潢,也可能购买车载小家电等商品;购买手机后会购买手机壳、购买平板后会购买保护套;以旧换新补贴节约下的资金可能用于餐饮、休闲娱乐或其他小额日用品购买等。
从系统和循环的意义说,消费补贴相当于一定程度上增加了居民收入,经过流通循环,补贴会从支持范围内商品逐步扩散至其他商品和服务。区别在于,最初纳入政策范围的商品享受的补贴将最及时、最直接,对应的,生产这些产品的企业部门将集中受益。由此,也可以从“直接受益-循环流通”的角度对消费补贴政策做出更加细致和有针对性的设计。
(作者系中泰证券首席经济学家,中泰证券研究所贺钟慧博士对本文也有重要贡献)
第一财经获授权转载自微信公众号“lixunlei0722”。
举报 文章作者
李迅雷
相关阅读
多项增量政策在路上,下半年经济会怎样多位专家对第一财经记者表示,下半年逆周期调节政策会因时因势进行优化,不断完善稳就业稳经济政策工具箱。
197 07-28 20:11
一图读懂《关于实施向中度以上失能老年人发放养老服务消费补贴项目的通知》本次项目补贴对象为经统一评估为中度、重度和完全失能等级的老年人,补贴项目包括居家、社区、机构养老服务,其中居家、社区养老服务主要包括助餐、助浴等“六助”服务,以及康复护理、日间托养等。
139 07-23 10:17
四川上半年GDP增长5.6%,工业增速创下三年高点以旧换新类商品对全省限额以上消费品市场增长的贡献率超过50%。
8 53 07-17 16:16
国务院部署做强国内大循环,以旧换新有望提质扩围多位接受第一财经记者采访的专家认为,受高基数和“两新”政策边际效应递减等因素影响,下半年消费增速放缓压力加大,外部冲击会影响投资增速,下半年或许会适时推出新的扩内需增量政策,比如以旧换新政策继续提质扩围。
288 07-17 09:49
程实:协同三路径,五年可新增25万亿消费规模中国消费增长的潜在方向不仅来自边际消费倾向的提升空间聚创优配,也来自服务消费扩容与下沉市场的结构性机遇。
210 07-14 19:45 一财最热 点击关闭金控配资提示:文章来自网络,不代表本站观点。